在這個炙熱的夏天,無論是在室外還是室內,隨便一走動就讓人感到汗流浹背。家中長輩為了節省電費,總是不敢讓冷氣機開一整天?若不想在炎熱的夏季熱到中暑,那就推薦使用循環扇加強室內降溫效果吧!基本上,只要有將循環扇位置擺放正確,再搭配空調使用就可以幫助調節室內溫度循環,達到快速降溫功效。究竟循環扇是什麼?真的有這麼好用嗎?就讓我們一起來看看吧!

循環扇是什麼?
所謂的「循環扇」,其實就是指一種特殊功能的風扇。其主要功能是可以讓室內環境產生空氣循環,進而改善與平均室內溫度之效果。而其工作原理,是依靠經由特殊設計過後的風扇(葉片)將室內空氣得以流通使溫度均勻分佈,並提供了天然的舒適溫度感受。
一般來說,循環扇通常具有可調節風速與風向控制之功能。使用者可根據自身需求調節風扇運行,甚至隨著科技的日新月異演變,有些循環扇還附有定時、遙控與其他智能性質結合而成。不但使用操作便利以外,更提供了大家在酷暑一個完善的降溫新選擇,同時也替陽光明媚的午後帶來了一絲室內涼爽感。
循環扇推薦位置放哪裡?
由於循環扇的擺放位置,將會直接影響其使用效能,故擺放在合適的位置,可以幫助循環扇更有效地使用與調節室內空氣流通效果。而循環扇位置擺放,可從以下3大面向說起:
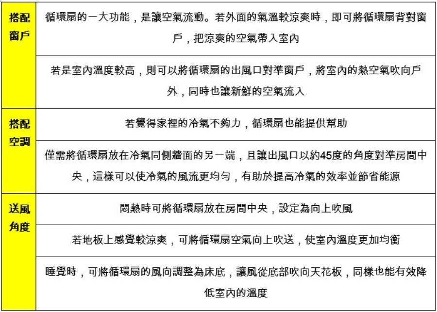
1. 家中適合擺放地點

2. 角度搭配重點

3. 放置位置注意事項

循環扇推薦
👉 LG AS101DSS0 WIFI 360°空氣清淨機寵物功能增強版

具有 WIFI 遠端控制功能,不但可有效360 度淨化外,還具備清淨循環扇功能。特別採用HEPA13醫療級濾網,可同時去除6種汙染物(可過濾大灰塵/過敏原/甲醛/乙醛/甲苯/安摩尼亞/霧霾等);並內裝智慧運行模式與寵物模式,從此與寵物體味與毛髮說掰掰。最棒的是還能自動偵測/顯示最小PM1.0濃度數值,並以四色燈號顯示讓用戶看得一清二楚!
👉 LG WIFI 360° 超淨化循環 空氣清淨機 寵物功能加強版

可使用 Wifi 遠端控制,還附有「寵物專用濾網」,專為毛髮灰塵設計, 一撕下就可輕鬆替換。其清淨循環扇功能,可自由擺動70度,最遠可吹至7.5m;360 度無死角空氣淨化,無論是置放在何處,都可透過循環扇功能全方位淨化空氣。
👉 BALMUDA 百慕達 GreenFan EGF-1800 (白灰色) 果嶺風扇 綠化 循環

可重現自然風的循環扇,其最低耗電量僅1.5W,且運行音量只有13dB。採用專利扇葉設計與直流馬達,不但可視為空氣循環機使用外,送風幅度寬廣且柔和,就如同被天然的風環抱般的自在享受。
在這個炙熱的夏日,你也想要在家可以舒適的吹著涼風消暑?那就推薦到神腦官網選購一台能幫助你節能省電的循環扇,加強調節室內空調溫度讓空間涼爽效益最佳化吧!