APC BV500-TW 在線互動式 UPS不斷電系統 500VA/300W 原廠保固
MIT 台灣製造
6個不斷電家用3孔插座(防突波+電池備援)
2周一次內部零件自我檢測
超廣AVR穩壓範圍/保固主機3年/電池2年
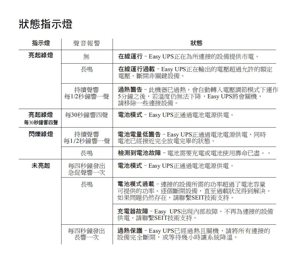
結合電源按鈕/狀態指示燈
數量
優惠券
* 此商品無適用優惠券


















商品評價
共 頁,前往 頁